欢迎访问新飞扬体育官方网站
十六年专注
体育升学
培训
体育考生升学的得力助手——
新飞扬体育
体育统考培训-体育单招培训
精品课程
体育统考教学班
体育单招教学班
网站首页
关于新飞扬
师资力量
教学环境
课堂风采
考试瞬间
宿舍/食堂
文化课提升
专项应试培训
学业规划
班会活动
谈心谈话
学生监管
体育升学资讯
体育统考资讯
体育单招资讯
体育单招资讯
最新动态
新飞扬体育最新动态
最新动态
金榜题名
在线报名
招生简章
2022年体育单招招生简章
2022年体育统考招生简章
资料下载
招生简章
体育单招招生简章
体育统考招生简章
招生简章
体育统考招生简章
Admissions
brochure
网站首页
>>
体育单招
>>
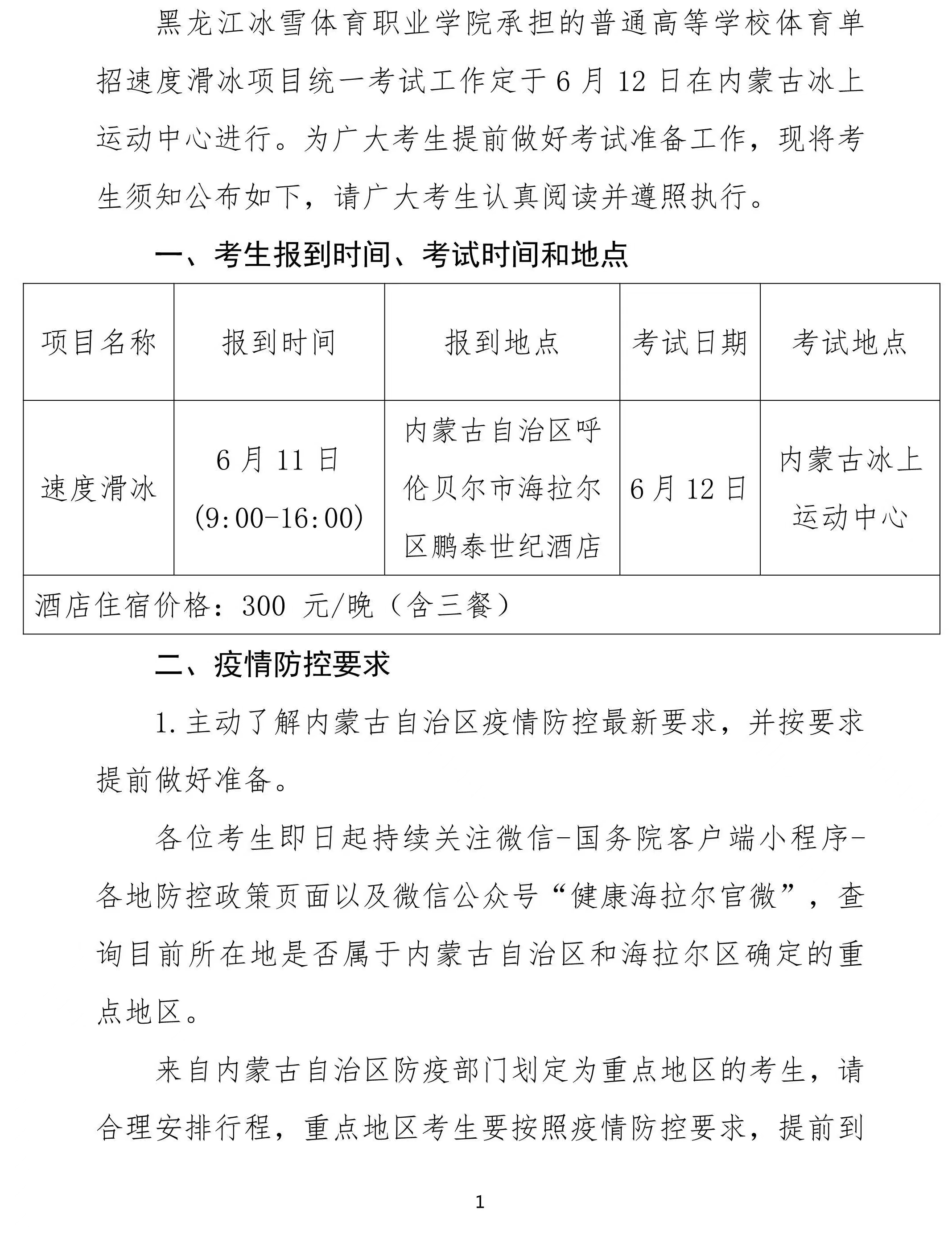
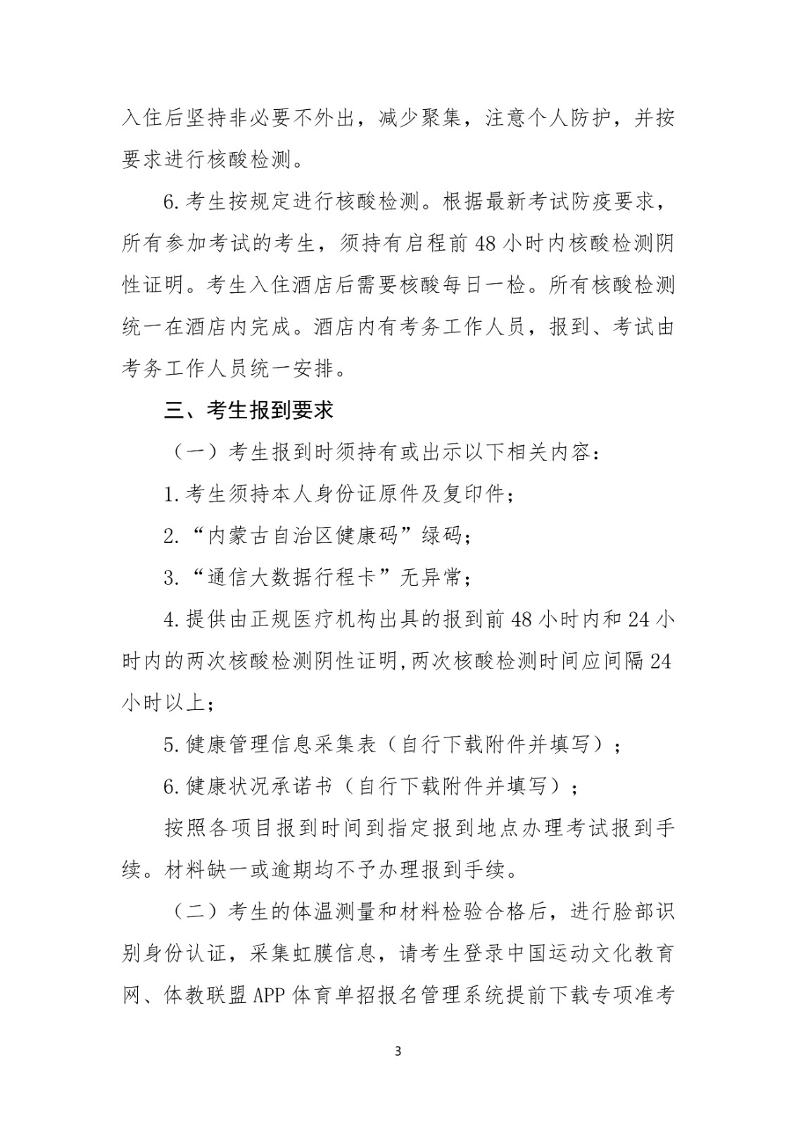
黑龙江冰雪体育职业学院 | 2022年全国体育单招速度滑冰项目考生须知 (黑龙江冰雪体育职业学院考点)
黑龙江冰雪体育职业学院 | 2022年全国体育单招速度滑冰项目考生须知 (黑龙江冰雪体育职业学院考点)
来源:
|
作者:
新飞扬体育
|
发布时间:
2022-05-27
|
1375
次浏览
|
🔊
点击朗读正文
❚❚
▶
|
分享到:
上一篇:
郑州大学体育学院|关......
下一篇:
黑龙江冰雪体育职业学......