欢迎访问新飞扬体育官方网站
十五年专注
体育单招
培训
三万体育单招考生升学的得力助手——
新飞扬体育
028-8557-2505
精品课程
体育统考教学班
体育单招教学班
网站首页
关于新飞扬
师资力量
教学环境
课堂风采
考试瞬间
宿舍/食堂
文化课提升
专项应试培训
学业规划
班会活动
谈心谈话
学生监管
体育升学资讯
体育统考资讯
体育单招资讯
体育单招资讯
最新动态
新飞扬体育最新动态
最新动态
金榜题名
在线报名
招生简章
2022年体育单招招生简章
2022年体育统考招生简章
资料下载
招生简章
体育单招招生简章
体育统考招生简章
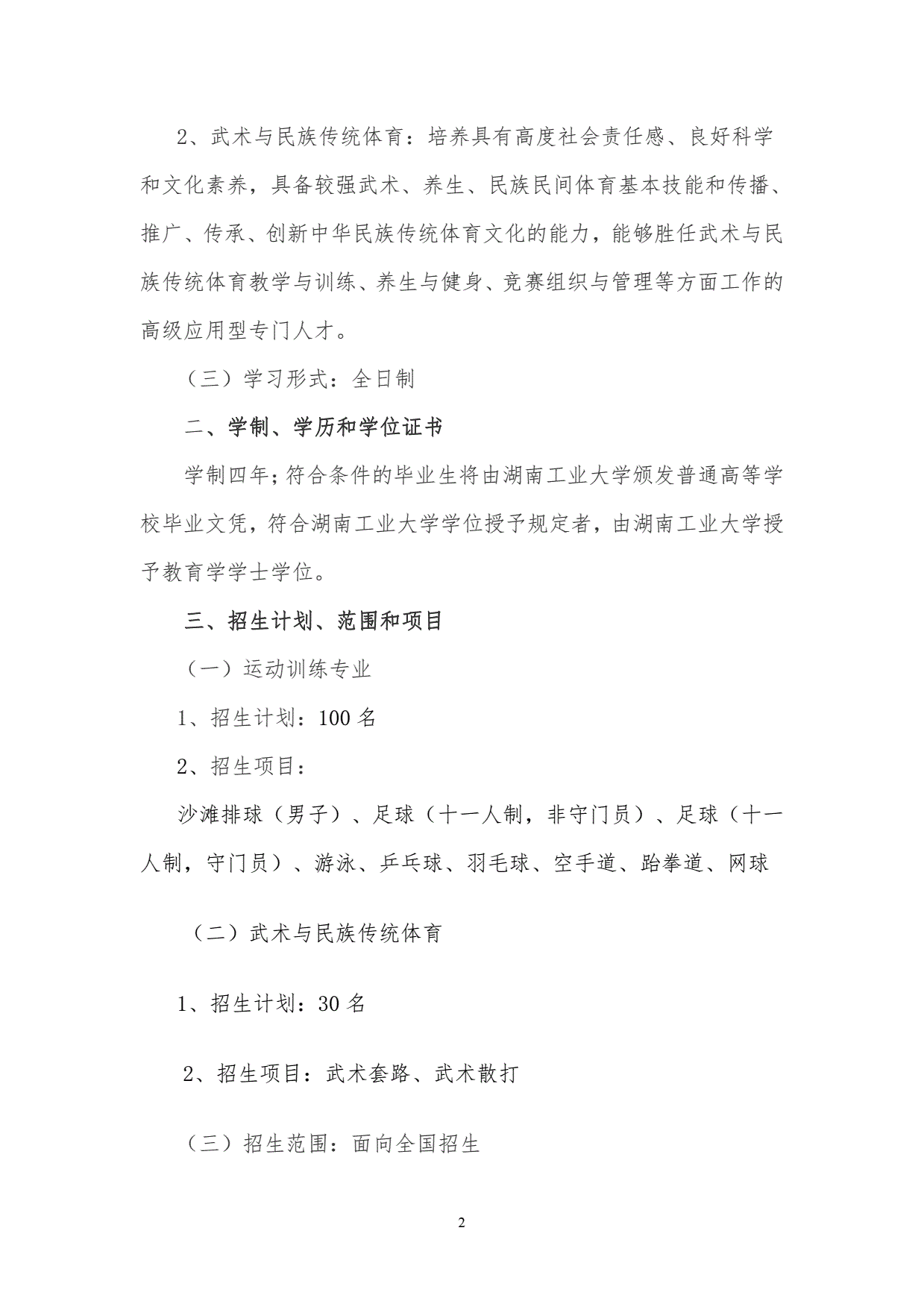
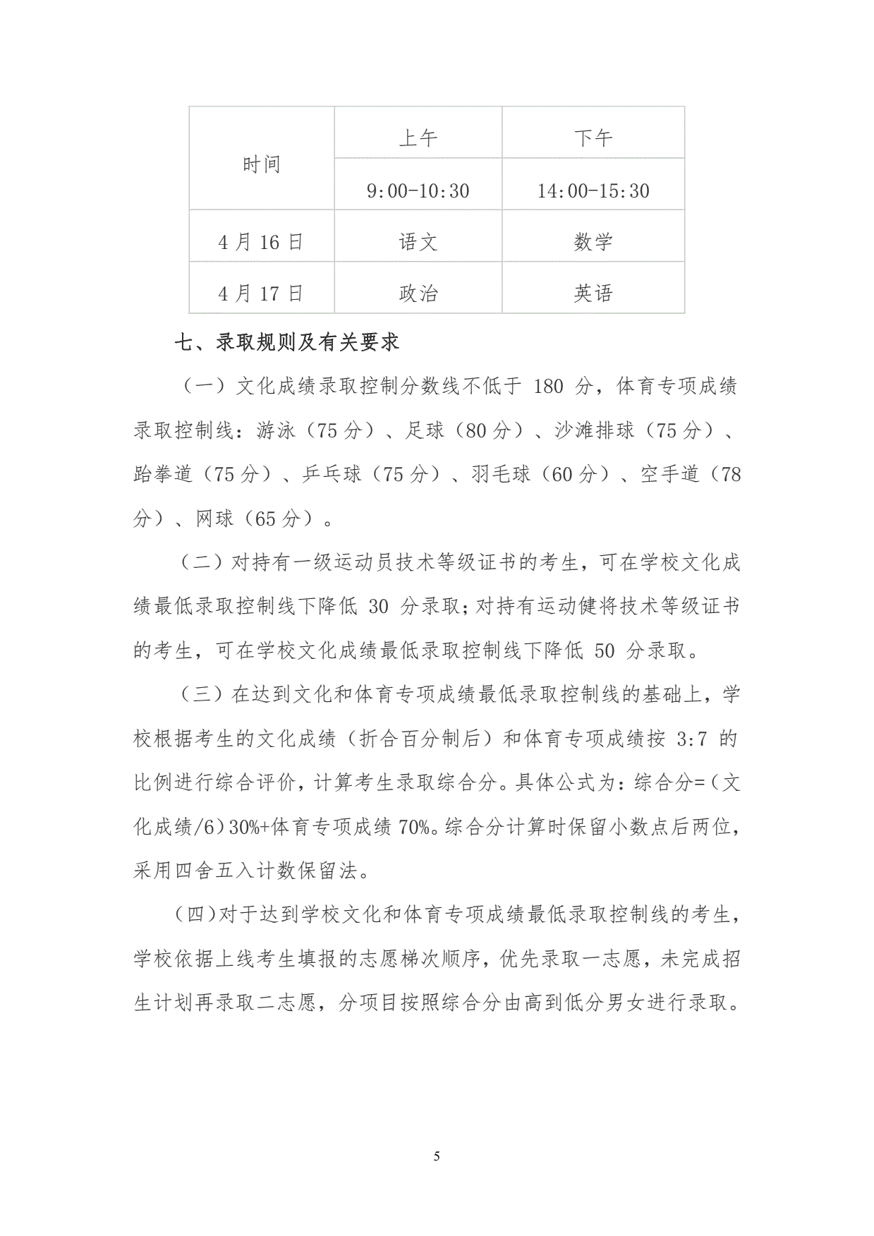
湖南工业大学|2022年运动训练、武术与民族传统体育专业招生简章
来源:
|
作者:
新飞扬体育
|
发布时间:
2022-01-18
|
1852
次浏览
|
分享到:
上一篇:
重庆师范大学|202......
下一篇:
中国矿业大学|202......
体育统考资讯
INFORMATION